LedForm_
LedForm_
7 / 0
9th January
9th January
Turn off heat simulation

Comments

  • Madsun
    Madsun
    14th January
    in your next one, you should remove all the cases of the logic gates, but in order to not lose track of what gate is what, you should color code them instead of having symbols
  • pseudomon
    pseudomon
    14th January
    alu stands for aluminum
  • 12034056
    12034056
    13th January
    miner256: ALU - Arithmetic Logic Unit
  • miner256
    miner256
    11th January
    what is an alu
  • mellowmonster12
    mellowmonster12
    9th January
    nice alu +1
  • LedForm_
    LedForm_
    9th January
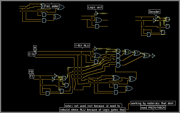
    Going to make it smaller and connect two of this