LedForm_
LedForm_
10 / 0
16th Nov 2025
16th Nov 2025
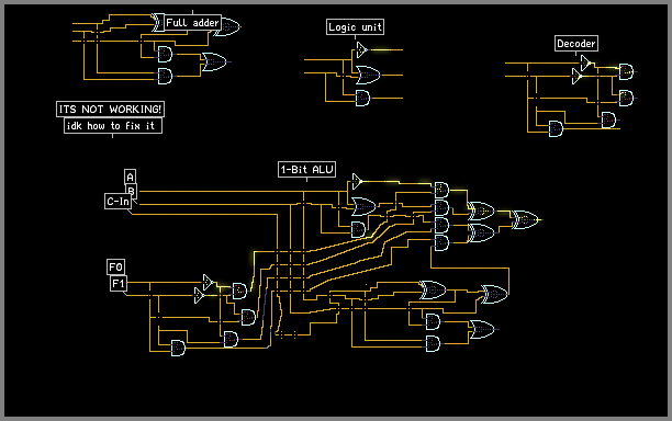
Please help me, how tf fix it
electronics

Comments

  • LedForm_
    LedForm_
    5th Dec 2025
    soon gonna try inst thx for tip, also i found error in end output, i dont knew how to make 4 input XOR gate so i just contected it like 4 input AND so yea
  • MRGOLD
    MRGOLD
    20th Nov 2025
    its are made out from gold!!!
  • Squaesh
    Squaesh
    18th Nov 2025
    gold is generally not great for electronics
  • RaconTPT
    RaconTPT
    18th Nov 2025
    bug: in the 1-bit ALU the top or gate's legs are linked because of the gold.
  • mellowmonster12
    mellowmonster12
    17th Nov 2025
    you should also run "!set life ARAY 8" (without quotes) so that the ARAY can shoot as fast as it is being sparked.
  • mellowmonster12
    mellowmonster12
    17th Nov 2025
    the problem lies in the ARAY. i notice it's misfiring onto other places. try adding some INSL to block any unintended directions it shoots into
  • Sillyguysilly
    Sillyguysilly
    17th Nov 2025
    try inst mabye
  • dirtguy11211
    dirtguy11211
    16th Nov 2025
    GUESS WHAT??!!?!?! idk how to fix it either
  • mellowmonster12
    mellowmonster12
    16th Nov 2025
    i think an easy fix is to simply use INST instead, especially since you can cross wires with it (i've used alotta inst in some of my electronic saves, it works quite well) it's also quite a bit faster.