The Powder Toy
Download
Forum
Browse
Wiki
FAQ
Play online
Register
Login
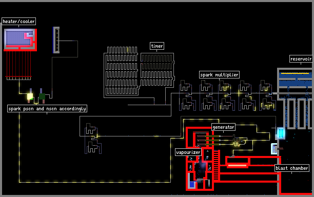
nuclear machine
by punishhhr
punishhhr
1
/
0
22nd Dec 2012
19th Feb 2013
a novel self-sustaining nuclear reactor design
uranium
hswc
steam
nscn
pscn
spark
automatic
cold
heat
reactor
«
»
Comments